|
OpenRTM-aist
1.2.2
|
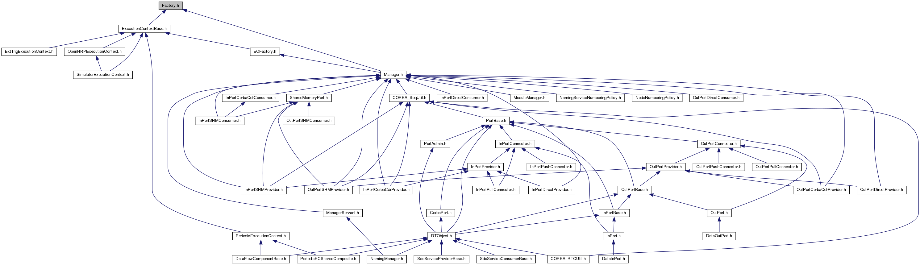
RT-Component factory class [詳解]


クラス | |
| class | RTC::FactoryBase |
| FactoryBase 基底クラス [詳解] | |
| class | RTC::FactoryCXX |
| FactoryCXX クラス [詳解] | |
名前空間 | |
| RTC | |
| RTコンポーネント | |
型定義 | |
| typedef RTObject_impl *(* | RTC::RtcNewFunc) (Manager *manager) |
| typedef void(* | RTC::RtcDeleteFunc) (RTObject_impl *rtc) |
関数 | |
| template<class _New > | |
| RTObject_impl * | RTC::Create (Manager *manager) |
| RTコンポーネント生成用テンプレート関数 [詳解] | |
| template<class _Delete > | |
| void | RTC::Delete (RTObject_impl *rtc) |
| RTコンポーネント破棄用テンプレート関数 [詳解] | |
RT-Component factory class
Copyright (C) 2003-2008 Noriaki Ando Task-intelligence Research Group, Intelligent Systems Research Institute, National Institute of Advanced Industrial Science and Technology (AIST), Japan All rights reserved.
$Id$
1.8.13